雲林縣私立文生高中母語日
跳到主文
母語日資料
部落格全站分類:
不設分類
相簿
部落格
留言
名片
Dec
21
Wed
2022
18:57
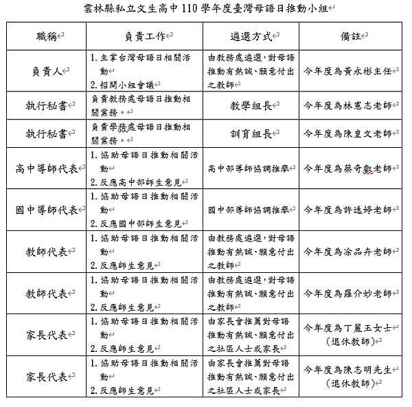
110臺灣母語日推動小組
close
110臺灣母語日推動小組
全站熱搜
創作者介紹
母語日
雲林縣私立文生高中母語日
母語日 發表在
痞客邦
留言
(0)
人氣(
)
留言列表
發表留言
站方公告
[公告] PIXwallet 系統維護通知(維護完畢)
[公告] PIXNET 刪除長期未登入帳號通知
[公告] 「行動管家」APP 已於 2024 年 5 月 22 日下架
活動快報
別猜了...
陪伴牠的最後一哩路,你注意過這4個「無聲警訊」嗎?
看更多活動好康
我的好友
熱門文章
文章分類
實施計畫 (5)
推動小組 (5)
會議記錄 (5)
校園情境 (5)
教育資源 (1)
活動成果 (5)
最新文章
最新留言
動態訂閱
文章精選
文章精選
2024 十月 (4)
2023 十一月 (3)
2023 十月 (2)
2023 五月 (2)
2022 十二月 (10)
所有文章列表
文章搜尋
新聞交換(RSS)
誰來我家
參觀人氣
本日人氣:
累積人氣:
QR Code
POWERED BY
(登入)
關閉視窗